当前位置: 首页 > 财富管理 > 信息披露 > 成立公告 > 历史数据

2017年12月11日人民币理财产品成立公告

 

尊敬的客户:

浙江稠州商业银行于20171211日成立以下产品,产品实际收益需至产品到期进行收益分配时最终确定。

1、理财产品要素信息

2017年12月11日人民币理财产品成立公告  

2、投资标的

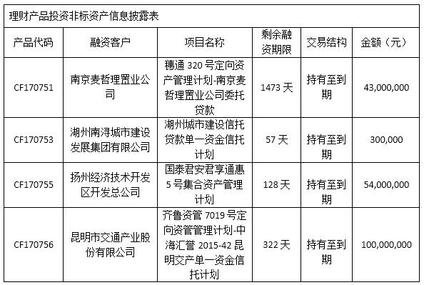
国债、央行票据、金融债、次级债、AA(含)以上企业债、短期融资券、中小企业集合票据、中期票据等债券类资产。现金、同业存款、同业拆借、债券回购、信托计划等其他符合监管要求的金融资产及其相关受(收)益权等。以上理财产品投资非标情况披露如下:

2017年12月11日人民币理财产品成立公告  

感谢您投资浙江稠州商业银行理财产品,并敬请关注我行近期推出的理财产品。

特此公告。    

浙江稠州商业银行股份有限公司

20171211